ILM741 Op Amp: A Multisim Tutorial

V.Ijoomla 25 views
ILM741 Op Amp: A Multisim Tutorial

ILM741 Op Amp: A Multisim Tutorial

Hey guys! Ever found yourself staring at an op-amp circuit diagram, wondering how to actually build and test it without burning through a pile of components? Well, you’re in the right place! Today, we’re diving deep into the world of the ILM741 operational amplifier and, more importantly, how to simulate it using Multisim . This isn’t just about theory; we’re going to get hands-on (virtually, of course!) with a tool that makes circuit design and experimentation a breeze. Multisim is an awesome piece of software that lets you design, simulate, and analyze electronic circuits, and it’s perfect for getting a feel for how components like the ILM741 behave in real-world scenarios. Whether you’re a student just starting out or a seasoned pro looking for a quick simulation environment, understanding how to use Multisim with specific components like the 741 op-amp is a super valuable skill. We’ll cover everything from placing the component to setting up basic simulations, so buckle up and let’s get this digital breadboard wired!

Understanding the ILM741 Op Amp

Alright, let’s talk about the star of our show, the ILM741 op amp . Now, the ILM741 is essentially a representation or a specific model of the ubiquitous LM741 operational amplifier, a classic workhorse in the analog electronics world. What exactly is an op amp, though? At its core, an operational amplifier is a high-gain, direct-coupled, differential voltage amplifier with a single-ended output. The ‘operational’ part of its name comes from its historical use in analog computers to perform mathematical operations like integration, differentiation, and summation – pretty neat, right? The ILM741 specifically is designed to be a general-purpose op-amp, meaning it’s versatile and can be used in a wide array of applications. It typically has two inputs: a non-inverting input (marked with a ‘+’) and an inverting input (marked with a ‘-’). When you apply a voltage difference between these two inputs, the op-amp amplifies that difference and outputs it. The beauty of the op-amp is its extremely high open-loop gain . This means even a tiny voltage difference between the inputs gets magnified enormously. However, in practical circuits, we usually use negative feedback to control this huge gain and make the op-amp perform specific, predictable functions. Without feedback, it’s pretty much unusable for most applications because its output would just saturate (go to its maximum or minimum voltage). The ILM741 is a relatively simple device, usually available in an 8-pin dual in-line package (DIP). It requires dual power supplies (positive and negative voltages, like +15V and -15V) to operate correctly. These power supply pins are crucial; without them, your op-amp is just a useless piece of plastic! It also has offset null pins, which are used to trim any small input offset voltage that might cause the output to drift when the inputs are supposed to be at the same potential. The characteristics of the ILM741 that make it popular include its wide operating voltage range, good common-mode rejection ratio (CMRR), and relatively low cost. While newer op-amps offer superior performance in many areas (like speed, accuracy, and power consumption), the ILM741 remains a fundamental component for learning and is still suitable for many non-critical applications. Understanding its basic pinout and its behavior, especially how it reacts to input signals and power, is key to successfully simulating it in Multisim.

Getting Started with Multisim

Now, let’s switch gears and talk about Multisim . If you’re new to this software, don’t sweat it! Think of Multisim as your virtual electronics lab . It’s a powerful simulation tool developed by National Instruments that allows you to design, build, and test electronic circuits on your computer. The best part? You can experiment with different circuit configurations, components, and parameters without the risk of short circuits, blown fuses, or wasting actual components. This makes it an absolutely fantastic tool for learning and prototyping. To get started, you’ll need to have Multisim installed on your computer. Once you fire it up, you’ll be greeted with a clean interface where you can create new schematics. The core of Multisim lies in its extensive component library . This library is packed with thousands of electronic components, from basic resistors and capacitors to complex integrated circuits like our ILM741 op amp . You can access this library by going to ‘Place’ in the menu bar and then selecting ‘Component’. This will open a window where you can browse or search for specific parts. For our ILM741, you’ll want to navigate through the library, usually under categories like ‘Analog’ -> ‘Power Amplifiers’ or by simply typing ‘741’ into the search bar. Once you find the ILM741 model, you can click on it and then place it directly onto your schematic workspace. The workspace is your digital canvas where you’ll connect components using virtual wires. Building a circuit in Multisim is as simple as placing components and then using the wiring tool (usually a pencil icon) to draw connections between the component pins. You’ll also need to add essential supporting components like power sources (DC voltage sources for the op-amp’s power supply), resistors, capacitors, and signal sources (like a function generator). Multisim also provides a comprehensive suite of virtual instruments , such as oscilloscopes, multimeters, function generators, and spectrum analyzers, which you can place on your schematic and connect to your circuit just like you would in a real lab. These instruments are crucial for observing the behavior of your circuit and analyzing the results of your simulation. So, the initial steps involve familiarizing yourself with the layout, knowing how to find and place components, and understanding how to create connections. It might seem a bit daunting at first, but with a little practice, you’ll be whipping up complex circuits in no time. Remember, the goal here is to create a virtual representation of a real circuit, and Multisim makes that process incredibly intuitive and accessible.

Simulating the ILM741 in Multisim: A Step-by-Step Guide

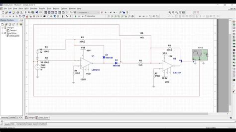
Alright, let’s get down to business and actually simulate the ILM741 op amp in Multisim ! We’ll start with a fundamental circuit: the non-inverting amplifier . This is a classic op-amp configuration and a great way to see the ILM741 in action. First things first, open a new schematic in Multisim. Now, let’s place our key components. You’ll need:

  1. The ILM741 Op Amp: Go to ‘Place’ -> ‘Component’. In the ‘Select a Component’ window, navigate to ‘Analog’ -> ‘Power Amplifiers’ and find the ‘LM741’ or ‘ILM741’ (depending on the specific library version you have). Click ‘OK’ and place it on your workspace.
  2. Power Supplies: Op-amps need power! You’ll need two DC voltage sources. Go to ‘Place’ -> ‘Component’ -> ‘Sources’ -> ‘POWER_SOURCES’. Select ‘DC_POWER’ and ‘DC_GROUND’. Place two DC power sources and one ground symbol. We’ll connect one DC source to the VCC (positive supply) pin of the op-amp and the other to the VEE (negative supply) pin. Connect the ground symbol to the common ground reference of your circuit.
  3. Resistors: We’ll need a couple of resistors to set the gain. Go to ‘Place’ -> ‘Component’ -> ‘Basic’ -> ‘RESISTOR’. Place two resistors.
  4. Input Signal Source: To test the amplifier, we need an input signal. For this example, let’s use a sine wave. Go to ‘Place’ -> ‘Component’ -> ‘Sources’ -> ‘SIGNAL_SOURCES’. Select ‘SINWAVE’ (or ‘VOLTAGE_SOURCE’ and configure it as a sine wave). Place it.

Now, let’s wire it up to create a non-inverting amplifier configuration. Remember, the gain ( \(A_v\) ) for a non-inverting amplifier is given by \(A_v = 1 + rac{R_f}{R_i}\) , where \(R_f\) is the feedback resistor and \(R_i\) is the input resistor connected from the inverting input to ground.

  • Connect Power: Connect the positive DC voltage source to the VCC pin (usually pin 7 on the 741) and the negative DC voltage source to the VEE pin (usually pin 4). Make sure these are set to appropriate voltages, say +15V and -15V. Double-click on the power sources to set their values.
  • Connect Feedback Network: Connect one resistor ( \(R_f\) ) between the output pin (pin 6) and the inverting input pin (pin 2). Connect the second resistor ( \(R_i\) ) between the inverting input pin (pin 2) and the ground.
  • Connect Input Signal: Connect the sine wave source to the non-inverting input pin (pin 3). Make sure the other end of the input source is connected to ground.
  • Connect Output: The output signal will be available at pin 6.
  • Ground Connections: Ensure all necessary ground connections are made for the power supplies, input source, and resistors.

Once your circuit schematic is complete, it’s time to simulate! To see the output waveform, place an oscilloscope instrument on your schematic. Connect channel A to the input signal (pin 3) and channel B to the output (pin 6). You can also place a multimeter to measure DC voltages. Now, click the ‘Run’ button (often a green play icon). Your oscilloscope should display the input sine wave and the amplified output sine wave. You can adjust the values of \(R_f\) and \(R_i\) to change the gain and observe how the output amplitude changes. This hands-on simulation in Multisim allows you to experiment freely and gain a much deeper understanding of how the ILM741 op amp functions in a practical circuit.

Exploring Different Op Amp Configurations

So, you’ve successfully simulated the ILM741 op amp as a non-inverting amplifier in Multisim . That’s awesome! But the ILM741, like any op-amp, is capable of so much more. Let’s explore a couple of other fundamental configurations that you can easily set up and simulate in Multisim. These will really solidify your understanding of op-amp versatility. First up, we have the inverting amplifier . This configuration is similar to the non-inverting one, but the input signal is applied to the inverting input (pin 2), and the non-inverting input (pin 3) is connected to ground. The gain for an inverting amplifier is given by the negative ratio of the feedback resistor ( \(R_f\) ) to the input resistor ( \(R_{in}\) ), so \(A_v = - rac{R_f}{R_{in}}\) . This negative sign indicates that the output signal is 180 degrees out of phase with the input signal. To build this in Multisim, you’ll basically swap where the input signal source is connected. Connect your signal source to the inverting input (pin 2) through an input resistor ( \(R_{in}\) ), and connect the non-inverting input (pin 3) directly to ground. The feedback resistor ( \(R_f\) ) still connects from the output (pin 6) to the inverting input (pin 2). Power supplies and ground connections remain the same. Running this simulation will show you an amplified version of your input signal, but inverted.

Another incredibly useful configuration is the voltage follower , also known as a unity-gain buffer . This circuit is used when you need to isolate a signal source from a load that has a different impedance, or to buffer a signal. In a voltage follower, the output is directly connected to the inverting input (pin 2), and the input signal is applied to the non-inverting input (pin 3). There are no external resistors needed for gain setting, hence the ‘unity gain’ – the output voltage is exactly equal to the input voltage ( \(A_v = 1\) ). This is one of the simplest op-amp circuits to build in Multisim. Just place the ILM741 , connect your input signal to the non-inverting input (pin 3), connect the output (pin 6) directly to the inverting input (pin 2), and wire up your power supplies. This circuit has a very high input impedance and a very low output impedance, making it ideal for impedance matching. You can simulate this to see that the output signal perfectly tracks the input signal.

Beyond these basic amplifiers, op-amps are fundamental building blocks for integrators, differentiators, summing amplifiers, comparators, and filters. For instance, to build an integrator , you’d replace the feedback resistor ( \(R_f\) ) in an inverting configuration with a capacitor. The output voltage becomes proportional to the integral of the input voltage over time. To simulate an integrator in Multisim, follow the inverting amplifier setup but swap the feedback resistor for a capacitor. You’ll want to use a signal source that allows for integration, like a square wave or a ramp. The output will look like a ramp or a parabola, depending on the input.

Simulating these different configurations in Multisim is not just about seeing them work; it’s about understanding the underlying principles. You can easily change component values, observe the effects on gain and frequency response, and even introduce noise to see how the ILM741 performs under less-than-ideal conditions. This kind of experimentation is invaluable for anyone serious about learning analog electronics.

Troubleshooting Common Simulation Issues

Even with a powerful tool like Multisim , you might run into a few hiccups when simulating the ILM741 op amp . Don’t get discouraged, guys! Most common issues are pretty straightforward to fix once you know what to look for. One of the most frequent problems is that your simulation just doesn’t run, or it throws up an error message. Often, this is due to improper power connections . Remember, the ILM741 needs both a positive and a negative power supply connected to pins 7 (VCC) and 4 (VEE), respectively. Make sure these are connected to actual voltage sources (not just ground) and that the values are set correctly. Another common culprit is floating nodes . This happens when a component pin isn’t connected to anything. Multisim usually flags these. Double-check all your connections to ensure every pin is either connected to another component, a power source, or ground. A missing ground reference can also cause problems. Every circuit simulation needs a common ground point. Make sure your power supplies and signal sources are referenced to this common ground.

If your simulation runs but the output is unexpected – maybe it’s flatlining at the maximum or minimum voltage, or it’s just not amplifying – it could be several things. Input signal amplitude or offset: If your input signal is too large, especially without proper feedback, the op-amp will simply saturate. Try reducing the amplitude of your input sine wave or square wave. Also, check if your input signal has any DC offset that might be pushing the op-amp into saturation. Incorrect gain calculation: Double-check the resistor values in your feedback network for amplifiers. A simple calculation error in setting \(R_f\) and \(R_i\) can lead to a completely wrong gain. For inverting amplifiers, remember the gain is negative. For non-inverting ones, it’s positive. Incorrect component model: While the ILM741 is a standard model, sometimes subtle differences between library versions can occur. If you’re using advanced features or expecting very precise results, ensure you’re using a reliable model. Simulation time or parameters: For certain circuits, especially those involving capacitors and inductors (like integrators or filters), the default simulation time might be too short to see the steady-state behavior. You might need to adjust the simulation duration or parameters in the ‘Simulation’ -> ‘Analysis and Simulation’ settings. Look for options related to transient analysis.

Finally, virtual instrument issues can arise. If your oscilloscope or multimeter isn’t showing any readings, ensure they are correctly connected to the desired points in the circuit. Check the instrument settings themselves – perhaps the voltage or time scale is set incorrectly, making the signal invisible. Multisim also has a ‘Power and Ground’ check feature that can help identify basic connection errors. Don’t hesitate to use it! Remember, troubleshooting is a normal part of the learning process. Each error you fix makes you a better circuit designer and simulator. Keep experimenting, and you’ll master the ILM741 and Multisim in no time!

Conclusion: Mastering the ILM741 with Multisim

So there you have it, folks! We’ve journeyed through the fundamentals of the ILM741 op amp , got acquainted with the powerful simulation environment of Multisim , and walked through setting up basic circuits like the non-inverting amplifier. We even touched upon other configurations like the inverting amplifier and voltage follower, and discussed how to troubleshoot common simulation glitches. The ILM741 might be an older design, but understanding its operation and how to simulate it in Multisim provides a rock-solid foundation for grasping more complex analog circuits. Multisim is an incredibly valuable tool, offering a risk-free space to experiment, learn, and validate your circuit designs before committing to hardware. By practicing with different configurations, adjusting component values, and observing the results through virtual instruments, you gain an intuitive feel for how these circuits behave. This hands-on (or rather, hands-on-keyboard!) experience is invaluable. Whether you’re tackling homework assignments, prototyping a new idea, or simply deepening your understanding of electronics, leveraging simulation tools like Multisim alongside fundamental components like the ILM741 op amp is a smart strategy. Keep practicing, keep exploring different circuits, and don’t be afraid to push the boundaries of what you can simulate. The more you use Multisim, the more proficient you’ll become, and the easier complex electronics concepts will become. Happy simulating, guys!